近日,入驻公司三亚南繁研究院的热带作物公司罗杰教授团队联合郑州果树研究所刘文革团队于Science China Life Sciences(《中国科学:生命科学》英文版)在线发表了题为Watermelon domestication was shaped by stepwise selection and regulation of the metabolome的研究论文。该研究完整的解析了西瓜演变史中口感风味驯化的顺序,并对西瓜中葫芦素合成通路涉及到的基因簇进行了深度解析。
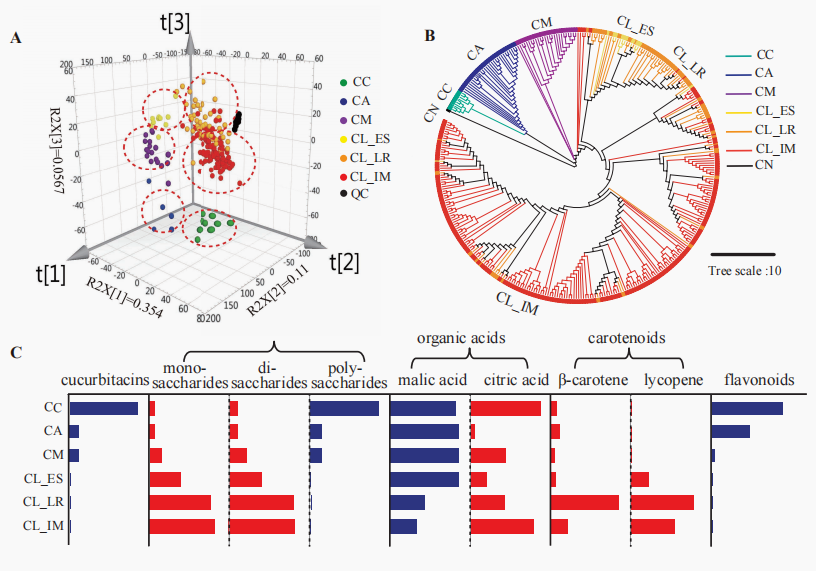
尽管作物驯化极大地促进了人类文明,但对大多数品质性状的驯化顺序和调控仍知之甚少。本文以西瓜(Citrullus lanatus)为例,研究了西瓜进化过程中主要品质性状(口感/外观相关代谢物)的逐步选择和调控。在西瓜分化阶段中,葫芦素 (苦味)和类黄酮物质(涩味)是负向选择,驯化过程中单、双糖 (甜味)和类胡萝卜素(色泽)被正向选择,改良过程中完成对苹果酸和柠檬酸等有机酸(风味)的选择。。有意思的是,与以往任何研究都不同的是,该研究发现有机酸不是简单的负向选择,而是增加风味口感的柠檬酸受到正向选择,而具有强烈酸味的苹果酸受到负向选择。控制这些受选择物质积累的主效位点都被一一揭示,并克隆及鉴定了部分关键控制基因。目前该研究提供了一个有趣的代谢组逐步驯化的模型,提供了比早期小麦和番茄驯化研究更细致入微的理解。

西瓜群体系统发育树和代谢图谱分析
此外,研究还发现了一个调控葫芦素生物合成的新基因簇CGC1,该基因簇包含转录因子和结构基因。在该基因簇中,存在从转录因子ERFs到bHLHs再到结构基因GT、P450s、Bi这样的级联调控作用。本研究为西瓜驯化过程中果实代谢组学动态的研究提供了依据,也为了解作物代谢组学的驯化改良提供了有力途径。
公司三亚南繁研究院、海南省崖州湾种子实验室罗杰教授以及中国农业科公司郑州果树研究所刘文革研究员为论文通讯作者,郑州果树研究所袁平丽博士、海南省崖州湾种子实验室博士后许从萍以及郑州果树研究所何楠研究员为论文共同第一作者。