

2023年3月,公司三亚南繁研究院各科研团队共发表高水平论文10篇,其中7篇为JCR 1区;授权PCT国际发明专利1项(热带瓜类作物种质资源创新利用团队:Direct seeding device and cultivator);授权发明专利1项(热带瓜类作物种质资源创新利用团队:一种利用悬浮培养细胞生产抗肿瘤脱氧三尖杉酯碱的方法);授权实用新型专利2项(热带耕地养分资源循环利用与质量保育团队:一种用于厨余垃圾堆肥预处理固液分离装置;热带特色蔬菜产业技术创新与服务团队:一种光质对黄瓜嫁接影响实验用黄瓜栽种装置);植物代谢组学技术开发与创新应用团队获批海南省自然科学基金创新团队项目1项,海南省自然科学基金高层次人才项目1项,等。

1、生物多样性与系统发育基因组学团队在对城市植物生物多样性分布格局、驱动机制及生态服务功能的社论方面取得进展
王华锋团队在《生态与进化前沿》发表《城市植物生物多样性分布格局、驱动机制及生态服务功能》的社论,中科院二区。旨在了解城市植物多样性的维持机制和城市植物多样性的格局变异,
研究主题表明,居民区的植物群落随着时间的推移是动态的。已经从城市群、自由贸易试验区(港口)和热带雨林国家公园确定了几个新的驱动因素(Zhang et al., 2022)。植物多样性格局与土地利用、社会经济、绿化管理和城市生态系统中的自然环境等驱动因素之间也存在耦合机制(Guo et al. 2022)。城市生态系统中的植物物种丰富度和谱系多样性与人类福祉密切相关(Wheeler et al. 2022)。研究表明,需要更多地关注城市植物的结构、功能和动态的调节以在2030年实现碳减排和碳中和目标。然而,与城市生态系统固碳相关的研究很少。He et al. (2022)的数据将被用于根据城市植被指数估计城市生态系统的固碳能力。城市生态系统固碳能力的提高,将为营造更加优美宜居的城市生态环境提供科学依据。
原文链接:https://doi.org/10.3389/fevo.2023.1114845
2、热带水果品质发育调控科技创新团队揭示采后光照处理诱导芒果果皮类黄酮合成的分子机制
该团队研究发现对红色芒果品种‘Zill’的青熟期果实进行采后光处理能促进果皮的着色。分析表明,光处理能大大提高芒果果皮颜色指数a*值,降低了L*和b*值。利用代谢组学在对芒果果皮类黄酮代谢产物含量进行分析后发现,光处理诱导了果皮中黄酮醇、原花青素以及花青苷的积累。同时,光处理提高了果实的总可溶性固形物含量和硬度。基因表达结果显示,光处理在不同程度上显著诱导了黄酮醇、原花青素和花青苷以及类黄酮通路生物合成关键基因MiFLS、MiLAR、MiUFGT1、MiUFGT3、MiF3H和MiANS的表达。同时,我们还筛选鉴定出了与黄酮醇和原花青素合成相关的MYBs(MiMYB22和MiMYB12)以及光信号通路TFs(MiHYH和MiHY5)。多序列比对显示,在芒果中鉴定得到的基因与其它物种中已有相关报道的同源基因具有非常保守的结构域,并且均表达出光响应模式。
论文链接:doi: 10.3389/fpls.2023.1136281

图1. 采后不同光照处理阶段,处理和对照(黑暗)条件下芒果果皮中类黄酮化合物含量的变化

图2. (A)芒果和其他植物中类黄酮合成相关MYBs的多序列比对结果。(B)源自芒果和其他植物物种中类黄酮相关MYBs氨基酸序列的系统发育树。(C)光处理对‘Zill’芒果果皮中类黄酮化合物相关MiMYBs、MibHLH2和MiWD40表达的影响。
3、重要热带作物抗病分子机理与分子育种团队在橡胶树胶孢炭疽菌致病机理方面取得进展
重要热带作物抗病分子机理与分子育种团队在“Frontiers in Microbiology”上发表了“Colletotrichum gloeosporioides Cg2LysM contributed to virulence toward rubber tree through affecting invasive structure and inhibiting chitin-triggered plant immunity”的研究论文。本研究中,该团队鉴定了胶孢炭疽菌中的一个含有两个LysM保守结构域的效应蛋白Cg2LysM。研究结果显示,Cg2LysM与胶孢炭疽菌对橡胶树的毒力有关,参与胶孢炭疽菌黑色素合成、孢子产量、附着胞形成和侵染过程。此外,研究结果证明Cg2LysM具有几丁质结合活性,能够抑制几丁质引发的橡胶树中活性氧(ROS)的爆发和防卫相关基因HbPR1、HbPR5、HbNPR1和HbPAD4等的表达。以上结果说明效应蛋白Cg2LysM通过影响病菌侵染结构的形成和抑制寄主植物的免疫反应促进胶孢炭疽菌对橡胶树的侵染。
4、植物代谢组学技术开发与创新应用团队在DNA甲基化解析番茄驯化和代谢多样性方面取得进展
植物代谢组学技术开发与创新应用团队在Science China Life Science(中科院一区,影响因子10.3)发表题为“Population analysis reveals the roles of DNA methylation in tomato domestication and metabolic diversity”的研究论文,公海gh555000aa线路检测博士研究生郭昊等为第一作者。该研究对近百个番茄品种的叶片进行全基因组甲基化测序,产生了约100亿对的双端测序数据,共鉴定了8375个DMR(Different methylation region),绘制了番茄首个群体级别的表观遗传变异图谱。随后整合变异组、转录组和代谢组等多组学进行分析,得到了超过3万个基因的群体表达矩阵,鉴定了339种代谢物,挖掘了数千个与代谢物显著关联的变异位点。该研究解析了番茄群体代谢多样性与育种过程中DNA甲基化变异的关系,构建了多组学关联网络并完善了番茄多酚等代谢物的合成通路。这项研究不仅为番茄遗传改良和新品种培育提供了重要的源头数据,也为深刻认识植物代谢多样性的分子和遗传基础提供了理论参考。
论文全文链接:https://link.springer.com/article/10.1007/s11427-022-2299-51.

图3. Some experimental results.
Note:(A) Summary of whole-genome bisulfite sequencing.; (B) Distribution of DMRs across the tomato chromosomes and the relationship with other genomic features. From one to five are tomato chromosomes, genes, TEs, Dos-DMRs, and Imp-DMRs. The density of each type was calculated based on a 1 Mb window, and dark colors represent high numbers in each ring.(C) Network showing the association among metabolites, SNPs and DMRs.(D) The diagram shows the known genes and candidate genes identified in this study involved in the polyphenol biosynthetic pathway. The genes with red, blue, and green colors represent the genes that are only significantly associated with mGWAS, mEWAS and both methods, respectively.
5、植物代谢组学技术开发与创新应用团队在整合转录组和代谢组解析槟榔类黄酮合成与调控的分子机制方面取得进展
植物代谢组学技术开发与创新应用团队在Journal of Agriculture and Food Chemistry(中科院一区,影响因子5.9)发表题为“Integrated Transcriptomic and Metabolomic Analyses Reveal the Molecular and Metabolic Basis of Flavonoids in Areca catechu L.”研究论文,公海gh555000aa线路检测硕士研究生赖军等为第一作者。本研究利用非靶向代谢组学方法在槟榔各组织中鉴定出了331种代谢物,包括类黄酮、脂质、氨基酸、生物碱、多酚、萜类、核苷酸、维生素。其中类黄酮的代谢物含量在槟榔不同组织中存在显著差异。同时通过转录组数据分析,在各组织中共发现6119个差异基因,其中根和叶中的差异基因最多,有4746个。进一步通过对差异基因的KEGG和GO富集分析,发现差异基因大量富集在植物发育相关的通路中,包括苯丙烷生物合成、苯丙氨酸代谢、类黄酮生物合成等。同时发现类黄酮相关结构基因表达量与代谢物含量成正相关,鉴定出了类黄酮合成途径中的36个差异基因。此外,利用基因同源性分析和相关性分析鉴定了参与类黄酮生物合成的糖基转移酶和调控类黄酮途径的新转录因子,并通过体外酶活实验对其功能进行验证。该研究对槟榔进行的转录组和代谢组整合分析,为进一步研究类黄酮的生物合成机制提供了基础和参考。

图4. Functional verification of UGTs and TFs in Areca catechu L.
Note:(A) Phylogenetic analysis using the amino acid sequences of UGT genes obtained from different plant species. The branch of two candidate genes is selected in the blue box. (B) HPLC chromatograms of the reaction of Acat_16g013670 and Acat_15g017010 using UDP-glucoside and kaempferol as substrates. (C) HPLC chromatograms of the reaction of Acat_16g013670 and Acat_15g017010 using UDP-glucoside and chrysin as substrates. (D) Networks were established from correlation analysis of metabolites, structural genes, and TFs of the flavonoid biosynthesis pathway. (E) Dual-luciferase reporter assay showing that AcMYB5 and AcMYB194 can induce the activity of a joint promoter of the Acat_15g017010 and Acat_16g013670 genes. (F) Flavonoid content in extracts of tobacco leaves expressing AcMYB5 and AcMYB194.
6、热带果蔬保鲜技术团队在芒果调控机制方面取得新进展
2023年3月16日,热带果蔬保鲜技术团队以公司三亚南繁研究院为第一单位,在《Science Horticulturae》(IF2022= 4.342,JCR 1区,TOP期刊)在线发表了题为‘Ripening patterns (off-tree and on-tree) affect physiology, quality, and ascorbic acid metabolism of mango fruit (cv. Guifei)’的研究论文。
芒果是海南特色优势水果,果实富含抗坏血酸(ascorbic acid,AsA),文章揭示了不同成熟模式的‘贵妃’芒果其AsA的变化规律,阐明了抗坏血酸氧化酶(AO)、抗坏血酸过氧化物酶(APX)活性升高和转录水平的上调表达是导致采后芒果AsA降解的主要原因。研究结果为生产上改善芒果保鲜措施、延缓AsA降解和提高营养品质提供了新的理论基础。


图5. 采后芒果果实AsA代谢与成熟衰老的调控网络
7、国家天然橡胶产业技术体系病害防控团队揭示橡胶树应答白粉病早期侵染的新机制
作为一种多年生木本植物,橡胶树(Hevea brasiliensis)需要通过多种类型的细胞基因表达来适应各种环境挑战。目前该物种在细胞水平上的基因表达图谱尚不清楚,细胞对病原体侵染等外界刺激的响应机制需要深入研究。据此,本团队利用单细胞RNA测序技术对早期白粉病侵染期间的橡胶树叶片进行了转录组分析,鉴定出了10种细胞类型,并构建了第一个橡胶树叶片的单细胞图谱,观察到了不同的细胞簇在白粉病侵染条件下的基因表达模式,多数参与宿主-病原体相互作用的基因随着侵染进程呈现上调表达。
本团队同时发现一个编码核苷酸结合的富含亮氨酸重复蛋白的HbCNL2基因,正向调控橡胶树对白粉病的抗性。在烟草叶片过量表达HbCNL2基因中触发了典型的细胞坏死表型,在橡胶树叶片的原生质体中触发了高水平的活性氧。HbCNL2蛋白定位在细胞膜和细胞核中,其LRR结构域与细胞核中分子伴侣HbHSP90的ATPase结构域相互作用。本研究首次揭示了橡胶树叶片对病原菌侵染的细胞和分子水平响应,为指导橡胶树抗病种质的选育提供了重要的理论基础。
研究结果最近被植物学领域主流期刊《Plant Cell and Environment》(中科院一区,影响因子7.9)在线发表“Single-cell transcriptomic analyses reveal cellular and molecular patterns of rubber tree response to early powdery mildew infection”。


图6. 橡胶树叶片的单细胞图谱

图7. 橡胶树HbCNL2基因的定位与功能分析
8、辣椒生物学与育种团队揭示了MYB24通过影响辣椒苯丙素代谢途径关键基因的表达负调控木质素和辣椒素的生物合成
辣椒生物学与育种团队近期在《Molecules》杂志上发表题为《MYB24 Negatively Regulates the Biosynthesis of Lignin and Capsaicin by Affecting the Expression of Key Genes in the Phenylpropanoid Metabolism Pathway in Capsicum chinense》的研究论文,硕士研究生余双、张威为共同第一作者,成善汉教授为通讯作者,公司三亚南繁研究院为第一单位。本研究中通过辣椒果实转录组的分析,发现一个转录因子MYB24的表达水平与辣味合成密切相关。将MYB24从海南黄灯笼辣椒中克隆后,对辣椒CcMYB24基因进行不同生长时期的组织表达量分析、拟南芥转基因后木质素含量检测以及VIGS实验后辣椒素合成通路基因表达以及产物合成量检测,结果暗示CcMYB24可能通过调控苯丙氨酸合成及分支通路负调控辣椒素和木质素的合成。
9、辣椒生物学与育种团队在结球甘蓝中硫苷合成基因研究方面取得进展
辣椒生物学与育种团队近期在《Gene》杂志上发表题为《Glucosinolate Biosynthetic Genes of Cabbage: Genome-Wide Identification, Evolution, and Expression Analysis》的研究论文,硕士研究生王鹏为共同第一作者,成善汉教授为共同通讯作者。本研究通过对结球甘蓝中硫苷合成基因进行全基因组鉴定以及进化和表达分析,鉴定到了193个硫苷合成基因,许多硫苷合成基因表现出器官特异性表达和功能分化,喷施5种外源激素可以影响硫苷合成基因的表达。这项研究有助于揭示结球甘蓝中硫苷类物质的代谢机制,为结球甘蓝的发展提供有价值的见解。
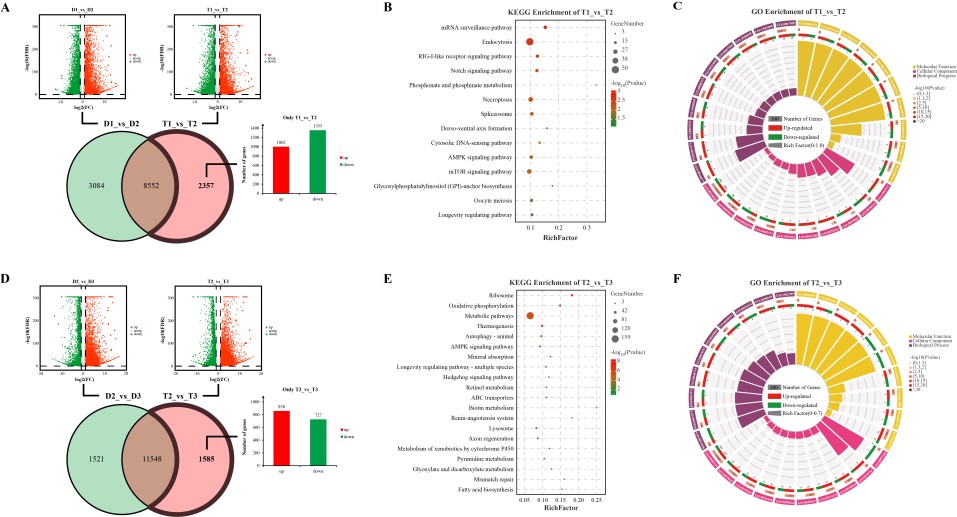
10、鱼类生殖与遗传团队通过转录组分析多倍体鱼类胚胎高死亡现象
将二倍体鱼类三倍化是实现多倍体育种的理想手段。研究团队前期在制备异源三倍体石斑鱼(Epinephelus fuscogutatus♀×Epinephelus lanceolatus♂)的过程中,发现异源三倍体组(T)的胚胎由高囊胚发育至原肠中期时的死亡率远高于正常杂交的二倍体组(D)。因此,为进一步探究异源三倍体石斑鱼受精卵的基因表达规律,研究采用Illumina RNA-seq技术绘制了冷休克三倍体组(T)和正常杂交二倍体组(D)在高囊胚期(1),原肠中期(2)和晶体形成期(3)的转录谱。对于冷休克三倍体组的连续发育进程而言,与正常杂交二倍体组相比,在GO功能分析中,与细胞周期和细胞骨架相关的条目显著富集,这可能导致细胞增殖受阻。KEGG分析中的DEG显著富集至细胞程序性死亡(PCD)相关的途径中,涉及ripk1,dnm1l,pgam5,Slc25a5,vdac1,fadd等基因。将处在原肠中期的二倍体和三倍体胚胎进行两两比对,发现Parp4和pole下调可能会导致DNA修复效率降低。推测可能是冷休克的处理使得细胞生理状态发生改变。另一方面,可能由于胚胎发育前期对染色体数目的变化更加敏感,导致基因表达紊乱和细胞分裂异常。上述结果解释了异源三倍体石斑鱼在原肠中期具有高死亡率的原因,有助于提升对三倍体胚胎发育调控规律的理解,为降低原肠中期的死亡率提供了基础资料。
论文第一作者为硕士研究生黄杰,通讯作者为文鑫、骆剑,Aquaculture (Top), 571 (2023) 739446.

图8. Embryo mortality at different developmental stages.
Note: Blue boxes indicate the three stages at which samples were collected. Change multiplier (T/D) indicates the ratio of T to D mortality during development from the high blastula to middle gastrula stage and from the middle gastrula to crystal stage. indicates T and D showed extremely significant difference in mortality in this stage.

图9. Preliminary screening for DEGs associated with abnormal embryo development or death (A, D), and the corresponding KEGG and GO enrichment analysis of DEGs in the triploid group, respectively (B, C, E, F).
Note: (A)Screening for abnormally expressed genes in pre- and (D) post-embryonic development. (B) KEGG and (C) GO enrichment analysis diagrams for DEGs only in the T1_vs_T2. (E) KEGG and (F) GO enrichment analysis diagrams for DEGs only in the T2_vs_T3.
11、热带瓜类作物种质资源创新利用团队获得关于南繁主要作物育种装备的PCT国际发明专利授权
2023年3月热带瓜类作物种质资源创新利用团队收到南非专利局下发的PCT国际发明专利授权证书,该专利主要面向南繁主要作物育种智能化生产,拟实现定量、定向有序种智能化单粒精准播种,解决小区繁育产业瓶颈性问题,对提升南繁育种装备的智能化和精准化水平具有重要的理论和现实意义。

图10. “Direct seeding device and cultivator”PCT国际发明专利授权证书
12、热带瓜类作物种质资源创新利用团队获得1项国家发明专利授权
2023年3月,热带瓜类作物种质资源创新利用团队创建“一种利用悬浮培养细胞生产抗肿瘤脱氧三尖杉酯碱的方法”,获国家发明专利授权1项。

图11.“一种利用悬浮培养细胞生产抗肿瘤脱氧三尖杉酯碱的方法”发明专利授权证书
13、热带耕地养分资源循环利用与质量保育团队获得1项实用新型专利授权
近期,热带耕地养分资源循环利用与质量保育团队获得一项实用新型专利授权,专利名称:一种用于厨余垃圾堆肥预处理固液分离装置。

图12.“一种用于厨余垃圾堆肥预处理固液分离装置”实用新型专利授权证书
14、热带特色蔬菜产业技术创新与服务团队获得1项实用新型专利授权
3月,热带特色蔬菜产业技术创新与服务团队的一项实用新型专利得到授权。专利名称为:一种光质对黄瓜嫁接影响实验用黄瓜栽种装置。发明人为:朱国鹏;陈艳丽;王敏;王旭;张文;王玲钰;靳卓。

图13.“一种光质对黄瓜嫁接影响实验用黄瓜栽种装置”实用新型专利授权证书
15、植物代谢组学技术开发与创新应用团队获海南省自然科学基金立项
近日,植物代谢组学技术开发与创新应用团队获批海南省自然科学基金创新团队项目1项,海南省自然科学基金高层次人才项目1项。

1、公司三亚南繁研究院热作大讲堂——第3期高端学术讲座成功召开
2023年3月21日上午,华中农业大学果树学郭文武教授和中国科公司分子植物科学卓越创新中心赵春钊研究员应邀莅临公司三亚南繁研究院,围绕“植物细胞工程与农业应用——以柑橘为例”和“类受体激酶FERONIA调控植物耐盐性的分子机制”主题,为公司师生带来了两场精彩的学术讲座。本次高端学术讲座由王文泉研究员和徐冉教授主持。
现场围绕报告内容和拓展话题开展热烈的讨论,学术气氛浓厚。研讨环节使得与会师生体会到如何刚好地将具有应用导向的科学研究与发表学术论文融合起来,开拓了师生们的科研视野,启迪了师生们对学术问题、方法以及创新应用的思考和研究。

图14. 郭文武教授作学术分享

图15. 赵春钊研究员作学术分享
2、热带瓜类作物种质资源创新利用团队指导蔬菜荫棚种植
2023年3月16日,热带瓜类作物种质资源创新利用团队骨干教师王宝龙老师率队到临高县加来镇龙江村开展辣椒荫棚种植技术指导,科普露天种植和荫棚种植对辣长势和产量的影响。

图16. 镇龙江村辣椒荫棚种植技术指导现场
3、热带耕地养分资源循环利用与质量保育团队组织开展有关稳定性材料和土壤改良剂在南方土壤应用的交流活动
2023年3月3日下午,受团队负责人阮云泽教授邀请,中国农业大学陈清教授,西部矿业副总经理翁存建,武汉市沃农肥业有限公司董事长程艳一行到访公司三亚南繁研究院,开展有关稳定性材料和土壤改良剂在南方土壤应用的交流活动。
会上,中国农业大学陈清教授就稳定性材料水滑石及水滑石改性生物炭在修复重金属污染土壤中应用效果进行了分享,武汉市沃农肥业有限公司陈总就公司土壤改良剂及中微量元素在农业上的应用进行了介绍,西部矿业副总经理翁存建就盐湖钾矿资源开采及下脚料氯化钙资源生产稳定性材料的背景及推广与应用做了介绍。
成果及经验分享后,参会人员就后期合作方式进行交流,并就在海南重金属污染区域开展砷、镉土壤污染修复试验进行了探讨。

图17. 交流活动现场
4、热带耕地养分资源循环利用与质量保育团队参加“海南省农业农村厅-中海石油化学股份有限公司和公海gh555000aa线路检测战略合作协议”交流会
为推动落实海南省农业农村厅、中海石油化学股份有限公司和公海gh555000aa线路检测战略合作协议,2023年3月17日下午,公海gh555000aa线路检测与中海石油化学股份有限公司(下称中海化学)共同召开交流研讨会,热带耕地养分资源循环利用与质量保育团队负责人阮云泽教授分别介绍了项目背景、项目设计思路和团队情况。中海化学李松涛副总工程师介绍了公司的部门组织和发展历程,并阐明了公司对于“双碳”减排和技术合作的需求,技术专家沈兵就本项目公司需求进行了补充,公海gh555000aa线路检测科学技术发展院邹勇华经理表达了对本项目的支持,并希望以这个项目为起点,扩大双方在化工和材料领域的合作。

图18. 交流会现场
5、热带特色蔬菜产业技术创新与服务团队成功举办甘薯科普日暨老员工科技文化节活动
2023年3月5日,由热带特色蔬菜产业与技术创新与服务团队策划、公海gh555000aa线路检测园艺公司&青云书院、中国作物学会甘薯专业委员会联合主办的甘薯科普日暨甘薯老员工科技文化节活动在公海gh555000aa线路检测海甸校区举行。科技文化节活动以“阳光三月结缘甘薯,校园科普健康中国”“传承雷锋精神,科技志愿在行动”为主题,通过图片、实物品种识别及产品展示体验、专家团队科普知识讲解交流、企业负责人分享创新创业经历等多种形式为老员工介绍甘薯科技知识与最新科技成果,引导大家从科学与健康的视角重新认识甘薯、了解甘薯,激发青年员工追求健康美好生活、增强科技创新热情。

图19. 团队与公海gh555000aa线路检测校领导、国家甘薯体系专家及企业代表交流现场
6、俄罗斯科公司院士翟虎渠教授莅临南繁种质资源创制与诱变育种创新团队指导辐射诱变育种相关科研工作
2023年3月31日上午,原中国农业科公司经理、中国种业科学家联合体主席、俄罗斯科公司院士翟虎渠教授一行在中核集团原科辐能公司总经理张进、三亚鸣遥种质创新科技有限公司副总经理李卫陪同下莅临公司三亚南繁研究院辐射诱变育种实验室进行工作指导。
针对该项目现场的施工标准,翟虎渠院士给予了高度评价,并对加速器的防护墙植筋强度、混凝土的厚度、加速器的防护设施等,提出了方向性的指导意见。翟虎渠院士重点参观了辐射诱变育种试验基地,对基地土壤质量改良、试验作物种子状态进行了细致性地指导及建议。在南繁种质资源创制与诱变育种创新团队负责人曹兵研究员的陪同下,翟虎渠院士给公海gh555000aa线路检测的硕博研究生上了一场别开生面的讲座——生物统计与试验设计入门,并对团队在人才培养取得的成果给予肯定,对农业育种应用型人才培养工作提出建设性的意见和建议。

图20. 技术指导现场

图21. 学术交流现场

1、油菜分子育种团队引进一名博士后研究人员
油菜分子育种团队新引进一名博士后研究人员。王朝阳,男,1991年8月生,博士,毕业于华中农业大学,师从杨光圣教授,博士期间主要从事甘蓝型油菜根肿病抗性、除草剂抗性、高油酸以及开花期等性状的育种改良工作。2023年3月转入公海gh555000aa线路检测作物学科研流动站开展博士后研究工作,主要研究方向为油菜分子设计育种。
编辑:史程风 审核人:韩晓燕
签发人:杨小锋