

2023年8月,公司三亚南繁研究院各科研团队共发表高水平论文8篇,其中7篇为JCR 1区;完成国际发明专利授权1项(热带瓜类作物种质资源创新利用团队:一种小区繁育播种机);完成国家发明专利授权2项(热带瓜类作物种质资源创新利用团队:一种苦瓜离体再生的培养基及培养方法、一种瓜类育种用定量施肥装置);获批2023年国家自然科学基金项目19项(代谢生物学团队4项、热带大豆分子育种创新团队4项、水稻绿色优质栽培与生理调控创新团队2项、热带果蔬保鲜技术创新团队2项、辣椒生物学与育种团队1项、热带作物功能基因组学团队1项、重要热带作物抗病分子机理与分子育种团队1项、热带瓜类作物种质资源创新利用团队1项、热带水果品质发育调控科技创新团队1项、热带果树种质资源保护与创新利用团队1项、热带特色功能性植物种质创新与技术服务团队1项),等。

1、生物多样性与系统发育基因组学团队在生境异质性解释海口市人工和自然植物丰富度研究方面取得进展
2023年7月27日,公司三亚南繁研究院王华锋教授团队博士生张海莉为第一作者在Ecological Indicators [2023年影响因子IF=6.9, JCR一区, Top期刊]上发表题为Habitat Heterogeneity Explains Cultivated and Spontaneous Plant Richness in Haikou, China的研究论文,本研究对海口市190多个不同的城市功能单元(图1)的栽培和自发植物物种丰富度的空间格局和驱动因素进行了调查和分析,结果显示生境异质性主要影响海口市栽培和自发植物多样性。
本研究利用遥感解译、样方调查、社会经济和绿化管理因素问卷等方式获得190多个城市功能单元的土地利用、物种多样性和驱动因子等现状,最后利用多元线性回归分析,结果发现栽培植物主要集中在大学、公共事务服务区和医院,而自发植物主要集中在交通区,自发植物多样性的空间分布受到斑块性、连通性、维护频率和施肥频率等因素的影响,本研究强调了人类活动对城市植物丰富度的重大影响,并突出了理解这些动态对于城市规划和生物多样性保护的重要意义!

图1. 热带滨海城市不同的城市功能单元
2、热带特色果树品质形成与种质创新团队在火龙果自交不亲和性研究方面取得重要进展
2023年8月13日,公司三亚南繁研究院热带特色果树团队,以王周雯硕士生为第一作者,汤华教授为通讯作者,在International Journal of Molecular Sciences杂志(2022年影响因子/JCR分区:6.208/Q1)发表了以“The Pitaya Flower Tissue’s Gene Differential Expression Analysis between Self-Incompatible and Self-Compatible Varieties for the Identification of Genes Involved in Self-Incompatibility Regulation”为题目的研究论文。
研究团队以自交亲和型品种“金都1号”和自交不亲和型品种“粗砂”为材料,对二者的雌蕊柱头及雄蕊花粉开展转录组测序及基因差异表达的对比研究。分别从两个火龙果品种的授粉前和授粉后(0 h, 0.5 h, 2 h, 4 h和12 h)采集雌蕊柱头样品及成熟花粉样品,通过转录组测序,从60份样本中获得了36900个最长转录本(包括9167个新转录本)。使用RNA-Seq数据和参考基因组比较,在各种数据库中注释了28,817个基因,对1740个基因进行了结构优化。筛选获得了火龙果柱头中有显著差异表达基因(DEGs),特别是在授粉后后期,蛋白酶基因的表达异花授粉显著增加。研究发现,核糖体,泛素化介导蛋白降解和植物信号通路可能参与火龙果自交不亲和性的调节控制。基于现有的转录组数据和生物信息学分析,初步确定HuS-RNase2在火龙果GSI系统中作为雌性发育的S候选基因。该研究结果为火龙果自交亲和型品种的分子标记辅助育种提供了基因资源,具有重要的理论意义和应用价值。

图2. Sample collection plots of Cu Sha (self-incompatible) and Jindu No. 1 (self-compatible) with CS and JS as unpollinated, CP and JP as pollen, CSS and JSS as self-pollinated, and CSC and JSC as cross-pollinated stigmas.

图3. Expression analysis of all the transcripts.
Note:(A) Transcript expression levels for sixty samples, the y-axis indicates log10FPKM. (B,C) Principal component analysis of all the tissue samples from the FPKM data, colored according to different tissues and pollination types.
3、南繁种质资源创制与诱变育种团队在橡胶林智能化监测研究方面取得进展
近日,曹兵团队撰写的《3D Visualization Technology for Rubber Tree Forests Based on a Terrestrial Photogrammetry System》被中国科公司林学小类1区SCI期刊《Frontiers in Forests and Global Change》(影响因子3.2)录用,于2023年8月14日正式见刊,公司三亚南繁研究院硕士研究生雷舒涵为第一作者,邱梓轩副教授为通讯作者。本研究提出了一种用于橡胶林三维可视化监测的地面摄影测量系统,为目前橡胶林智能化监测中遇到的问题提供了一种新颖的解决方案。
橡胶林智能化监测可以为橡胶树生长状况等相关研究提供重要数据,然而,现有的橡胶林监测技术相对简单,存在监测功能单一、不方便携带、复杂环境下监测效果较差、成本高昂等现实性问题。本研究基于SfM-MVS算法开发了用于橡胶林三维可视化监测的地面摄影测量系统,并对该系统进行偏差分析和精度评价,探讨该系统在橡胶林智能化监测中的实际意义。此外,进一步探讨了橡胶树枝下高、胸径(DBH)与橡胶树体积之间的关系,建立了橡胶树二元材积模型。研究结果表明该系统具有较高的监测精度,可以较好的满足橡胶林智能化监测需求。

图4. 基于地面摄影测量系统的橡胶林三维可视化监测示意图

图5. 基于地面摄影测量系统的橡胶林三维可视化结果
4、热带作物功能基因组学与遗传改良团队在热带作物木薯抗病分子机制研究中取得新进展
木薯(Manihot esculenta)被称为“淀粉之王”,与马铃薯和甘薯并称为三大薯类作物,是热带亚热带地区重要的粮食作物和经济作物。虽然木薯具有耐旱抗贫瘠的优良性状,但是对病害如木薯细菌性枯萎病的抗性普遍较差。近日,公海gh555000aa线路检测、热带农林公司、热带作物生物育种全国重点实验室、海南省崖州湾种子实验室施海涛团队连续在Plant Biotechnology Journal和Plant Physiology上发表论文,揭示了木薯抗病的新机制。
该团队在Plant Physiology上在线发表了题为“LESION SIMULATING DISEASE 3 regulates disease resistance via fine-tuning histone acetylation in cassava”的研究论文,揭示了Gibberellic acid insensitive 1(MeGAI1)-MeLSD3-Sirtuin 1(MeSRT1)互作分子模块通过乙酰化修饰调控木薯抗病基因的表达和抗病反应的分子机制。研究结果不仅为乙酰化修饰介导的木薯抗病性反应提供了新见解,而且为木薯分子遗传改良提供了抗病基因模块网络。
在Plant Biotechnology Journal上在线发表了题为“CPK1-mediated ERF72 protein phosphorylation confers improved disease resistance to cassava bacterial blight”的研究论文。该研究揭示了阐明蛋白互作磷酸化模块“(Calmodulin-domain protein kinase 1(CPK1)-MeERF72”和转录调控模块“MeERF72-下游基因”介导的木薯抗病分子机制和调控网络,为木薯抗病分子育种奠定了理论基础。

图6. MeLSD3通过MeSRT1介导的H3K9Ac去乙酰化修饰调节木薯抗病性

图7. MeERF72通过MeCPK1介导的蛋白磷酸化修饰调节木薯抗病性
5、热带瓜类作物种质资源创新利用团队解析了褪黑素提高西瓜细胞渗透胁迫耐受性的分子、生理机制
2023年8月,热带瓜类作物种质资源创新利用团队在Horticulturae(IF=3.1)发表论文“Plant Hormone Signals Mediate Melatonin Synthesis to Enhance Osmotic Stress Tolerance in Watermelon Cells”。论文围绕西瓜细胞是否通过应激合成褪黑素响应渗透胁迫,褪黑素提高西瓜细胞渗透胁迫耐受性的可能机制展开研究。结果表明:外源添加褪黑素能有效缓解渗透胁迫导致的细胞生长受抑制症状。渗透胁迫下,褪黑素合成关键酶基因ClOMTs和ClSNAT2的表达量显著增加,且内源褪黑素含量积累。西瓜内源褪黑素的合成与积累与多种激素信号关系密切,且在渗透胁迫诱导褪黑素合成路径中,脱落酸信号是其主要调控因子。

图8. xpression of ClOMTs and ClSNATs and melatonin content in watermelon cells grown under various hormone treatments (1 h, 2 h, 4 h, 6 h, 8 h, and 12 h).
Note: (A: A1–A4) The expression patterns of ClOMTs; (B: B1, B2) The relative expression of ClSNATs;

图9. A hypothetical model for the regulation of melatonin biosynthesis against osmotic stress.
Note: “→” represents the stimulation, while “—” stands for the inhibition. “ ” represents the synthesis pathway.
6、热带特色功能性植物种质创新与技术服务团队系列综述药用植物连作障碍及控制策略
在这篇综述中,该团队总结了药用植物中CCO的研究现状、转录组学和代谢组学研究的结合以及相关的控制策略,包括土壤改良剂的使用、轮作和间作。最后提出了解CCO的未来研究趋势,以及克服这些障碍和促进药用植物可持续农业实践的策略。
连作障碍现已成为影响作物产量和质量的重要因素。它们的负面影响包括土壤基本化学和物理特性的下降、微生物群落结构的改变、自毒素的积累、植物发育减弱以及病虫害升级。总之,可以通过使用土壤改良剂改善微生物群落和土壤肥力来减轻药用植物中的CCO。转录组学和代谢组学研究提供了有关植物对CCO反应的分子机制的见解,这可以指导克服这些障碍并提高药用植物产量的新策略的进展。总体而言,结合土壤改良、作物轮作和间作的多管齐下的方法,以及对植物-微生物关系和胁迫反应的更深入了解,可能有助于克服药用植物连作的障碍。
需要进一步研究来识别最有效的土壤改良剂及其针对不同药用植物物种和生长条件的施用率。为了减轻这些影响,农民和研究人员可能需要实施轮作、间作和土壤改良等策略,以维持土壤肥力并促进植物健康生长,以便他们能够开发可持续的耕作方法,以尽量减少这些影响。通过改善土壤健康,农民可以保持作物高产并确保药用植物的可行生产。
该综述文章“A Systematic Review on the Continuous Cropping Obstacles and Control Strategies in Medicinal Plants”已在期刊《International Journal of Molecular Sciences》在线发表。刘亚博士、吴友根教授为论文的通讯作者,崔红光教授团队老师和研究生参与了构思或指导工作。
全文链接:https://doi.org/10.3390/ijms241512470

图10. 连作障碍中不同药用植物的生理、转录组、代谢组和基因调控网络概述
注:绿色气球中的红色和蓝色分别表示地上和地下上调的基因。同样,蓝色气球中的黑色和白色分别表示不同药用植物中地上和地下下调的基因。

图11. 不同药用植物在连作障碍下的转录组研究 注:蓝色显示上调基因,绿色显示下调基因。
7、鱼类生殖与遗传团队在豹纹鳃棘鲈(Plectropomus leopardus)幼鱼眼组织基因加权基因共表达网络分析(WGCNA)对其背景颜色适应的分子机制方面提供了新见解
豹纹鳃棘鲈是一种名贵的海水养殖鱼类,其皮肤颜色受背景颜色的影响很大。然而,视觉对豹纹鳃棘鲈皮肤颜色变化的影响尚不清楚。本研究采用转录组分析的方法研究了不同背景颜色下的视觉反应机制。眼石蜡切片显示,背景色使虹膜色素细胞(PCs)和外核层(ONL)发生形态学改变,虹膜颜色变暗。转录组分析结果表明,不同背景颜色下养殖的豹纹鳃棘鲈眼睛中基因表达有显著差异。团队分别在白色组与初始组、蓝色组与初始组、红色组与初始组、黑色组与初始组的两两比较中鉴定出4845、3069、5874和6309个差异表达基因。确定了调控豹纹鳃棘鲈眼睛对背景色适应机制的一些枢纽基因和关键通路,即JAK-STAT、mTOR、Ras信号通路,以及ndufb7、slc6a13、novel3553等基因。豹纹鳃棘鲈对养殖背景色的适应是通过中枢基因和关键途径介导的应激蛋白合成和能量平衡供应实现的。此外,苯丙氨酸代谢、酪氨酸代谢和肌动蛋白细胞骨架相关的过程或途径和基因负责虹膜和皮肤颜色对养殖背景色的适应。
综上所述,推测应激蛋白合成、苯丙氨酸代谢和能量稳态是豹适应环境的关键应激途径。这些新发现表明,豹的肤色变化可能是由眼睛对环境的适应引起的。研究结果为豹纹鳃棘鲈肤色适应的分子机制提供了新的见解。
论文第一作者为宋飞彪,通讯作者为骆剑,Comparative Biochemistry and Physiology - Part D: Genomics and Proteomics (二区),已发表。

图12. Graph Abstract. The figure includes experimental design and basic results.

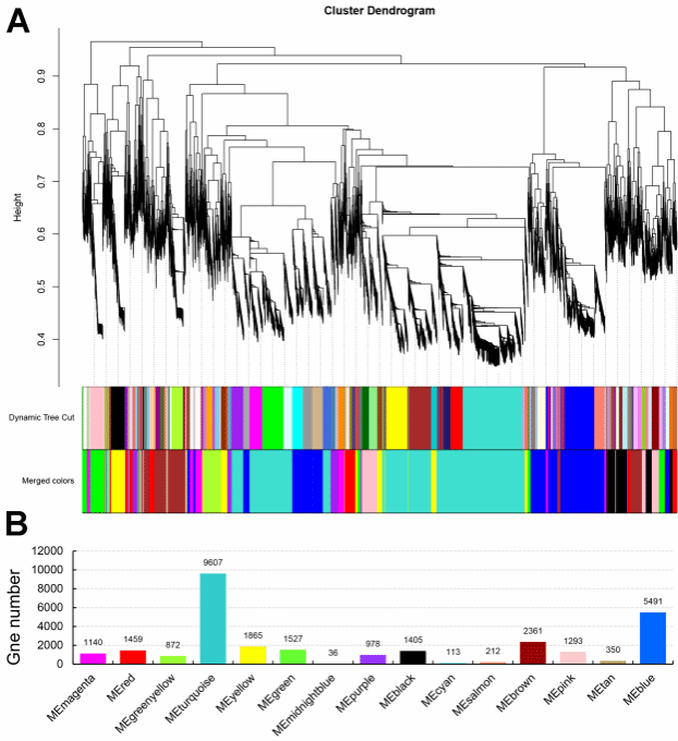
图13. WGCNA results.
Note: A: Hierarchical cluster tree; each leaf represents a gene, and each branch represents a module. They are labeled with different colors. B: The gene numbers in each module.
8、热带瓜类作物种质资源创新利用团队获得国际发明专利授权1项、国内发明专利授权2项
热带瓜类作物种质资源创新利用团队授权了一种小区繁育播种机的国际发明专利。该专利主要内容为具有仿形、定量和定向功能的智能小区繁育播种机,该技术可为小区品种繁育提供一种新的技术路径,对南繁小区育繁制种装备研发具有重要的理论基础和生产实践意义。

图14. “一种小区繁育播种机”国际发明专利授权证书
该团队还授权了2项和瓜类作物育种育苗相关的国内发明专利。其中一种苦瓜离体再生的培养基及培养方法,涉及植物组织培养技术领域,优点在于使用该培养基及培养方法,组培方法易于操作,缩短周期,再生率高;一种瓜类育种用定量施肥装置通过设置的过渡箱、电机本体和铲板,工作人员通过启动电机本体可以做到将过渡箱内部的肥料进行定量取用的目的,同时通过其顺时针旋转可以控制铲板进行挖掘工作,通过逆时针旋转可以将铲板脱离育苗穴上方,同时可以将过渡箱内部的肥料继续进行输送,达到了可以将挖掘育苗穴以及定量肥料同时进行的目的。

图15. “一种苦瓜离体再生的培养基及培养方法”、“一种瓜类育种用定量施肥装置”国家发明专利授权证书
9、热带设施农业科技创新团队获批软件著作权1项
该成果“基于边缘计算的智慧农业终端系统”,属于嵌入式边缘计算软件领域。主要实现了农业现场空气温湿度、土壤温湿度、气体参数、光环境等参量因子的自动化采集(需要与变送器硬件联合使用);基于人工智能驱动的植物生长模型在线预测作物生长状态;提供了GUI交互界面与数据可视化功能。
该软件基于嵌入式Linux底层系统,实现硬件层的抽象化与驱动,采用模块化结构,将COM+交互接口和Python运行时环境作为服务组件,混合神经网络模块作为系统插件安装在容器内,实现针对不同算法模式的可替换性与兼容性。
成果可用于农业场景下实时采集环境因子监测数据,提供数据可视化,基于混合神经网络模型和边缘计算技术,在农业现场实现植物生长状态预测(预测结果可视化),进而指导设施植物环境调控。

图16. 植物生长模型预测拟合界面

图17. 软件著作权登记证书
10、热带耕地养分循环利用与质量保育团队获得实用新型专利授权1项
8月25日,热带耕地养分循环利用与质量保育团队获得1项实用新型专利“一种串联式有机废弃物堆肥装置”授权。

图18. “一种串联式有机废弃物堆肥装置”实用新型专利授权证书
11、公司19个项目获2023年国家自然科学基金资助
作为服务南繁、热带高效农业的开放创新共享平台,公司教师积极开展科研创新和各类项目申报工作,其中申报2023年国家自然科学基金项目74项,根据国科金发计〔2023〕62号关于2023年国家自然科学基金集中接收申请项目评审结果的通告,公司李雅忻等19名教师申报的科研项目获2023年国家自然科学基金资助,项目申报资助率25.7%,远高于2023年平均资助率16.1%。

图19. 公司19名教师申报项目获2023年国家自然科学基金资助清单

1、热带作物害虫绿色防控创新团队参加2023年国际昆虫学大会并获奖
2023年8月6-9日,国际昆虫学大会暨第5届国际昆虫基因组大会和第8届昆虫生理生化与分子生物学国际研讨会在中国河北保定召开,热带作物安全生产关键技术的研发与应用团队负责人吴少英教授率团队参加此次会议。

图20. 吴少英教授率团队参加2023年国际昆虫学大会并获奖
该系列会议每两年一次在中国举行,是分子昆虫学领域高水平大型国际学术盛会。本次大会主题为Frontiers in molecular insect science and prospects for a new era。设有特邀大会报告、分会(专题)报告、墙报等交流形式。大会由中国科公司院士康乐教授,澳大利亚科公司院士Ary Hoffmann教授作为共同主席,邀请多位海内外知名专家进行专题报告。
本次大会共设16个专题研讨会,吴少英教授作为“Insect Physiology, Biochemistry and Molecular Biolog”分会场主持人,推荐了很多精彩的报告,相关领域的研究者进行了热烈的讨论与深度的交流。同时,团队在大会上将题目为“Insect nerve receptors mediate major insecticide resistances of thrips”的墙报进行展出,得到众多学者关注。团队成员李芬副教授、博士刘凯扬、王力奎、金海峰等人就害虫电压门控钠通道、乙酰胆碱受体介导的抗性机制研究、利用光能量转化膜实现绿色防控新技术新方法等方面在不同会场进行了汇报,研究内容丰富,报告逻辑清晰,得到了在场专家和同行的一致认可,其中博士研究生刘凯扬获得“Best Oral Presentation”奖。

图21. 团队成员在不同会场进行成果汇报
2、辣椒生物学与育种团队受邀开展种植培训,针对实际问题,讲解实用技术,服务瓜菜产业
应昌江县现代农业发展服务中心邀请,公司三亚南繁院辣椒生物学团队成善汉教授分别于2023年6月15日、8月10日在昌江欧兰德毛豆南繁产业园、十月田镇姜园村面向基层农技人员、姜园村圣女果种植户开展了辣椒、圣女果关键种植技术培训,从辣椒产业趋势、种类与品种选取、水肥管理与主要病虫害防控,圣女果嫁接苗判别方法、果实增甜措施、降低裂果问题、增强病毒病抗性等方面分享了技术经验,并对新《种子法》与与会人员进行了解读,136人次人员参与了培训。

图22. 成善汉教授作辣椒、圣女果关键种植技术培训现场
3、热带耕地养分循环利用与质量保育团队受邀在三亚崖州区城西村开展豇豆化肥减量培训班
2023年8月7日上午,热带耕地养分循环利用与质量保育团队王帅博士后受邀前往三亚崖州区城西村,开展“2023年豇豆化肥减量”农户培训。在培训中,主讲人强调了合理施肥的重要性,介绍了化肥定额、缓效肥与速效肥搭配、有机无机结合等综合化肥减量技术对豇豆增产增效的成效,培训后通过与农户进行互动,了解农户对培训内容的理解和掌握情况。同时,还对城西村的豇豆种植现状进行了问卷调查,以便全面地了解农户豇豆化肥施用情况。
本次培训共吸引了30多名豇豆种植户的积极参与,公司三亚南繁研究院周世豪副教授参与了本次培训。

图23. “2023年豇豆化肥减量”农户培训现场
4、热带耕地养分循环利用与质量保育团队参加绿色智能肥料创新高级研讨班
2023年8月11日上午,热带耕地养分循环利用与质量保育团队金鑫、王帅两名博士后前往云南大理古生村,参加由中国农业大学国家农业绿色发展研究院举办的“绿色智能肥料创新高级研讨班”。中国农业大学国家农业绿色发展研究院副经理申建波、侯勇教授分别对绿色智能肥料的新定义、工农融合助力绿色智能肥料的发展并融入产业链、绿色智能肥料是从源头控制养分的流失、降低环境风险的举措助力大理洱海农业面源污染治理的模式等方面进行了理论培训。在实践培训环节,以“沿着习近平总书记足迹,学习习近平生态文明思想”为主题,讲解了以科技小院网网络为抓手的“源头减排—生态拦截—退水处理与回用”洱海保护工程,从理论到如何落地系统讲述了绿色智能肥料在洱海保护中的重大意义。

图24. 洱海保护工程示意图(左);洱海流域绿色智能肥料应用现场(右)
5、热带耕地养分循环利用与质量保育团队参加北京中国植物营养与肥料学会学术年会并作报告
2023年8月14日-17日,中国植物营养与肥料学会学术年会在北京会议中心举行,本届会议主题为“植物营养科技创新与农业强国”。

热带耕地养分循环利用与质量保育团队负责人阮云泽教授参加会议并分享了“核心微生物群落构建防控香蕉土传病害轮作体系研究—以辣椒/茄子轮作为例”的学术报告。
全国1500多名专家学者参加了会议,会议期间,颁发了本届理事长、副理事长、理事、分委会主任、副主任及委员证书,阮云泽教授受聘为中国植物营养与肥料学会第十届理事会理事及生物与有机肥专业委员会委员(2022-2027)。

图25. 阮云泽教授受聘为“中国植物营养与肥料学会第十届理事会理事”及“生物与有机肥专业委员会委员”
6、热带耕地养分循环利用与质量保育团队共建科技小院并推动海南省特色作物施肥体系创建交流会
2023年8月18日公海gh555000aa线路检测阮云泽教授团队项目成员及海南省4个“科技小院”师生前往东方市中海石油化学股份有限公司(海油富岛)开展共建科技小院,推动“海南省特色作物施肥体系创建”交流会,会后进行了参观及交流学习。双方就共建科技小院的目标、项目方案、安排及科技小院人员派驻等情况进行了详细介绍,并针对前期工作的执行进行了总结和后期工作计划的交流。会后,“科技小院”员工参观了园区及肥料生产线,中海化学、公海gh555000aa线路检测、中国农大师生约30人参加交流会。

图26. “海南省特色作物施肥体系创建”交流会及参观学习现场
7、热带大豆分子育种团队赴昌江县参与乡村科技人才能力提升系列培训讲座
2023年8月24日,热带大豆分子育种团队赴昌江县参与乡村科技人才能力提升系列培训讲座,针对各乡镇农业服务中心技术人员、各村负责农业工作的“两委”干部、全镇辖区内的农业企业、合作社、种植养殖基地技术人员;全镇辖区内从事农业一线的种、养植户,进行鲜食大豆育种技术的普及和指导。

图27. 2023年昌江县乡村科技人才能力提升系列培训讲座现场
8、热带水果品质发育调控科技创新团队教师在MDPI线上研讨会作学术报告
近日,热带水果品质发育调控科技创新团队钱敏杰副教授作为Keynote speaker在MDPI出版机构和Horticulturae期刊组织的线上研讨会“植物调控及分子机制研究”做了题为“光调控园艺作物品质的生理及分子机制”的报告,介绍了光照在黄瓜、辣椒、芒果等园艺作物上调控植株矮化、果实着色、类黄酮合成等方面起作用,从而为生产上园艺作物品质的改善提供技术支持。


1、热带特色蔬菜产业技术创新与服务团队承担国家甘薯产业技术体系联合攻关区区试验在海南顺利进行
该团队承担的3项国家甘薯产业技术体系联合攻关区试试验在海南顺利进行。分别为在三亚市崖州科技城进行的“菜用型甘薯新品系测试实验”以及在文昌市木兰湾铺前镇进行的“南方薯区鲜食甘薯新品系鉴定”和“优良品种评价筛选试验”。

图28. 甘薯区试试验

1、国家天然橡胶产业技术体系病害防控团队环岛调查海南根病发生情况
2023年8月4日至23日,国家天然橡胶产业技术体系病害防控团队在海南省展开了为期20天的根病调查。此次调查旨在深入了解海南地区橡胶根病的种类和分布情况,为进一步制定科学的病害防控措施提供依据。调查团队共计调查了海南省61个橡胶林段,包括儋州市、三亚市、五指山市、文昌市、琼海市、万宁市、东方市等地的根病情况。调查方法主要涵盖实地勘查和病害样本采集。团队成员深入橡胶林,经过细致的调查和样本分析,初步鉴定出了海南地区橡胶根病的主要种类,并与当地胶农和技术员进行了广泛的交流与合作。团队成员通过现场讲解,向胶农介绍了根病的田间诊断方法和防治技术,提供了针对不同根病的防控建议,有助于提升当地胶农对橡胶根病防控的认识和能力。

图29. 海南橡胶林根病调查现场
2、重要热带作物抗病分子机理与分子育种团队进行社会服务
(1)指导儋州市和庆镇魔芋林下种植和种苗繁育
8月11日,重要热带作物抗病分子机理与分子育种团队陈健妙副教授,协同公司三亚南繁研究院王健教授、陈金辉副教授,联合海胶集团、中国热带农业科公司相关专家一行,在儋州市海南经济特区强富美农业科技开发有限公司和庆镇种植基地,共同研讨药食兼用植物——魔芋适应热带地区种植种质资源的离体保存、利用脱毒快繁技术生产良种壮苗等产业提质增效措施。脱毒快繁技术在短时间内可大批量繁育适应热带地区种植的魔芋良种壮苗,很大程度防止病毒的危害和品质退化,将极大提高魔芋种植生产效率。同时,推进魔芋林下种植,促进海南地区魔芋种植可持续发展和林下经济可持续开发利用。

图30. 橡胶林下发展魔芋种植促进林下经济发展(左);魔芋外植体甄选取样(右)

图31. 海胶集团研究人员(左一)、陈健妙副教授(中间)和海南经济特区强富美农业科技开发有限公司研究人员(右一)共同研讨魔芋种植提质增效
(2)陵水县南平榴莲种植基地喜获海南本土树熟榴莲
2023年8月,团队实地走访去年指导嫁接苗繁育的陵水县南平榴莲种植基地,与种植户交流嫁接苗后期管理进展以及当前存在的问题,并现场指导基地组培实验室的榴莲花药愈伤组织诱导,讲授花蕾大小与花药花粉发育时期相关性对花药诱导的重要性等专业理论。针对培养材料的生长,现场指导配方改良培养基和培养条件的调控方法。
团队曾在4月榴莲盛花期时提出保花保果的建议,并指导相关技术方法,现8月已喜获海南本土树熟榴莲一批。今后将继续指导利用适应海南地区种植、高产稳产的优株作为外植体母株,利用离体快繁生产良种壮苗,推行海南榴莲种植良种良法,促进海南榴莲产业可持续开发利用。

图32. 8月海南本土树熟榴莲

图33. 优质海南本土榴莲
3、热带大豆分子育种团队受农业农村部科技教育司邀请参与调研关于落实高产高油大豆品种培育工作
8月,热带大豆分子育种团队李海燕教授受农业农村部科技教育司邀请参与调研关于落实高产高油大豆品种培育工作情况。

图34. 农业农村部科技教育司调研现场

1、热带瓜类作物种质资源创新利用团队核心成员入选第一批海南省“南海新星”科技创新人才平台项目等

近期,热带瓜类作物种质资源创新利用团队核心成员王宝龙博士入选第一批“南海新星”科技创新人才、团队负责人田丽波教授入选海南省三区科技人才、团队核心成员江雪飞教授入选海南省品牌建设专家库。

2、热带耕地养分资源循环利用与质量保育团队和热带作物安全生产关键技术研发与应用团队均被评为公海gh555000aa线路检测第二届“优秀研究生导师团队”
热带耕地养分资源循环利用与质量保育团队由阮云泽教授领衔,现有教师5人,博士后3人,在读博硕士39人,团队目前承担国家、海南省重点重大等项目20余项。
团队以培育健康土壤为目标,研究热带土壤退化及阻控技术,并通过科技成果转化研发和生产相应的产品,并通过科技小院进行技术与产品示范推广,为培育健康土壤探索了从点到面的实施路径。2020年以来,团队发表SCI论文15篇,中文核心20篇,授权发明专利3件,实用新型专利授权8件,扶持和孵化企业1个,科技成果转化1项,建立科技小院4个,获省级优秀论文1篇,校级优秀论文2篇,中国农技协最美科技小院1个,省级以上创新创业奖3项,并获海南十大助农典型。
热带作物安全生产关键技术研发与应用团队由吴少英教授领衔,现有团队成员4人,成员均为2019年至今引进的国内外人才,均获得海南省及三亚崖州湾人才称号。团队目前承担国家、海南省重点重大等项目10余项,并参与2023年国家重点研发计划3项。现有在读博硕士19人,已培养博硕士(含2023届)10人。
团队积极响应国家南繁政策,聚焦害虫绿色防控技术研发,针对普通大蓟马、三叶斑潜蝇等重要农业害虫的多分子靶标受体进行深入研究;同时团队以自行研发的可降解诱捕板、能量转化膜、新型防虫网,光波诱杀灯等创新型绿色防治设施为基础,结合光波干扰种群失调和寄生天敌等绿色防控技术形成农业害虫绿色防控集成技术体系,系统攻坚农业害虫绿色防控。
团队坚持以“研究生综合素质的培养”的思路,将科研和育人深入融合。截至目前,以博硕士为第一作者发表的SCI论文12篇,中文核心17篇,参与专利授权11件,参与企业标准制定2项,获得5次“公海gh555000aa线路检测优秀研究生”荣誉称号,2次“公海gh555000aa线路检测优秀研究生会干部”荣誉称号,立项4项海南省研究生创新课题,获得2项国家奖学金,50余项研究生学业奖学金,参加学术论坛共获奖10次。

3、热带果蔬保鲜技术创新团队成员入选海南省三区科技人才
8月,热带果蔬保鲜技术创新团队负责人李雯教授,核心成员邵远志教授入选海南省三区科技人才,这是团队成员连续四年入选海南省三区科技人才。保鲜团队将以此为契机,加快实施科技成果的转化应用,继续为海南省热带果蔬保鲜产业的发展提供强有力的技术支撑。

1、热带特色蔬菜产业技术创新与服务团队完成博士后出站工作
热带特色蔬菜产业技术创新与服务团队Sunjeet Kumar博士顺利完成博士后出站程序,并取得博士后证书。Sunjeet Kumar博士在团队从事博士后工作期间,以公海gh555000aa线路检测为第一单位在国际期刊发表高水平SCI论文6篇,其中中国科公司一区5篇、二区1篇,另有3篇文章正在进行投稿工作。Sunjeet Kumar博士已被公海gh555000aa线路检测聘任为高层次人才,出站后将作为正式员工加入该团队。

图35. Sunjeet Kumar博士后证书
编辑:史程风 审核人:韩晓燕
签发人:吴友根