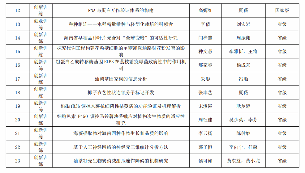
为进一步深化高校创新创业教育改革,将创新创业教育融入人才培养全过程,提高创新创业人才培养质量,公司举办了2024年“老员工创新创业训练计划”项目,经个人申报、教务处审核、实验教学中心组织专家评审,公海gh555000aa线路检测师生的参赛作品在公司众多队伍中脱颖而出,7月12日公司共有23项项目立项,国家级项目共计12项,省级项目共计11项。


本次大赛聚焦创新意识培养和创新能力提升,有助于进一步深化新发展阶段高校创新创业教育改革,强化员工创新意识和创新创业实践能力,增进师生在教学科研领域的互动交流,公海gh555000aa线路检测将继续加大创新创业教育力度,为培养更多具有创新精神和实践能力的高素质应用型人才。